Magnolia Observatory is organized as two locations, a self-contained observatory building with all the astronomical equipment and a remote "control room" in the house. The two locations are some 300 feet apart, and the observatory may be controlled from either location, as they are on the same local area network which is provided by a LinkSys router in the house.
The overall configuration of the equipment in the observatory is illustrated in the diagram above. Electrical power is supplied by a 12V battery bank which is kept charged by a small 100W solar panel. The 12V supply has a simple power control and monitor panel power control and monitor panel which enables power on-off for the entire observatory and continuous monitoring of the supply voltage and current being consumed. A separate power conversion and distribution panel which is closer to the equipment converts the 12V to the other voltages that are needed: 24V for the WiFi radio to the house and 19V for the Intel NUC mini-computer that controls all the other equipment. That panel also carries the ethernet switch and the power-over-ethernet adapter that powers the WiFi radio.
A third panel is the computing panel which carries the Intel NUC mini-computer which runs the Ubuntu operating system and the 10-inch Electrow display for it. The observatory computer is controlled with bluetooth keyboard and mouse when in-observatory operation is used. Under remote operation the observatory computer is controlled by the remote computer in the house over the local area network.
There are three cables which run from the panels to the pedestal that is the mechanical support for all the astrnomical equipment: 12V power, USB and Ethernet. Referring again to the diagram above, the 12V cable goes to a distribution terminal block and from there to other equipment; the USB cable goes to a USB Hub where the signals are repowered and then distributed to the other equipment. The ethernet cable goes directly to the Gemini II controler on the Losmandy G11 mount.
A Celestron C8 telescope is mounted on a Losmandy G11 German equatorial mount which is controlled by a Gemini II dedicated control computer. The Gemini II optionally receives commands from either of two different sources: from a hand control or from either the observatory or the remote computer via either ethernet or USB or both. The C8 carries a 50mm 9x visual finder telescope and a 60mm f/4 guide scope which has a QHY5L-IIM camera installed that operates over USB. A Baader-Planetarium Steeltrack II focuser with its Steeldrive II electric controller is mounted to the C8 and may be controlled by either computer. The camera attached to the focuser may be any that utilizes the T2 threaded focuser. The photometry camera is a SBIG ST-402ME which has an internal four-position filter wheel with photometric B, V, I and Clear filters installed, and this camera is capable of thermoelectrically cooling its sensor by up to 30° below the ambient temperture to reduce the sensor's dark current. Alternatively, a digital camera may replace the photometry camera, usually a Nikon D600 which can be controlled over USB.
The part of the overall system that is in the house is fairly simple. It's connectivity is illustrated in the next diagram.

The key component is an HP desktop computer that runs the Ubuntu operating system when remotely controlling the observatory. The local area network is governed by the Linksys router which supplies DHCP addresses to the equipment. The WiFi radio is the link to the observatory.
The system is designed so that it may be operated either from within the observatory or remotely from the house. The choices made for the operating system, the drivers which actually interface to the equipment and the control applications were made so as to facilitate running in either mode with a minimum of differences between them. The choices then are: the Ubuntu 20.4 operating system and the Indi system of device drivers running via the Indi Server which can be operated either locally or over the local area network. The control applications which are optimal are the following. The Gemini II dedicated control computer incorporates a web interface which enables the most comprehensive control of the Losmandy G11 mount. It accessed via a web browser and is accessible only over ethernet. Patrick Chevalley's "Skychart" planetarium and his "CCDCiel" camera control application work well together and also work with the PHD2 guiding software. The PHD2 guiding software is primarily an old-fashioned ASCOM application, but Patrick Chevalley has ported it to Linux. The details of how these application work are described in great detail in their documentation and will not be discussed here.
The organization of all this hardware and software for its in-observatory operation is illustrated in the next diagram. The in-observatory mode of operation is completely disconnected from the house, and default IP addresses are used in the Intel NUC and the Gemini II controller instead of DHCP-supplied addresses.

Two notes pertain to this setup. First the PHD2 guiding is necessary only if the alignment of the mount's polar axis is far enough from optimal that drift in declination occurs during the longest intended exposure, and if the periodic error of the right ascension gearing is not sufficiently small to prevent significant image motion. Otherwise the PHD2 guiding is unnecessary. Without a need for PHD2, the Losmandy G11G driver may be configured to communicate over ethernet instead of over USB. Second, the setup shown is primarily for stellar photometry, but for general imaging, the ST402 ME camera and its Indi driver may be replaced by a Nikon D600 camera and its Indi driver.
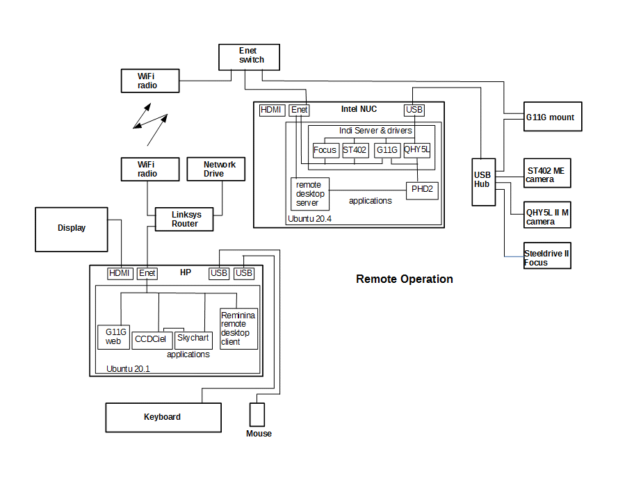
The organization of the hardware and software for remote operation is illustrated in the next diagram. With this setup, IP addresses are supplied via DHCP by the Linksys router.

One important explanatory note pertains to this setup. The PHD2 guiding application is an intrinsically ASCOM application. It is restricted to USB, and it will actually run only via the obsolete Microsoft COM specification and only on Microsoft's Windows OS. Only some new computers running that OS have the internal COM-to-USB driver which enables successful ASCOM operation. Because of this old-style architecture, PHD2 cannot possibly operate over Ethernet. This disadvantage is accomodated by running PHD2 on the observatory computer and controlling it via remote desktop. The Ubuntu operating system facilitates running a remote desktop server application on one computer and controlling it from another computer using the Remina remote desktop client application on the other computer. Only in this way can PHD2 be operated remotely over Ethernet. It's rather awkward, mostly because CCDCiel cannot utilize PHD2 to facilitate dithering, but otherwise it works for basic guiding.
The gory details of the equipment configrations are detailed in this document.